Sziasztok.
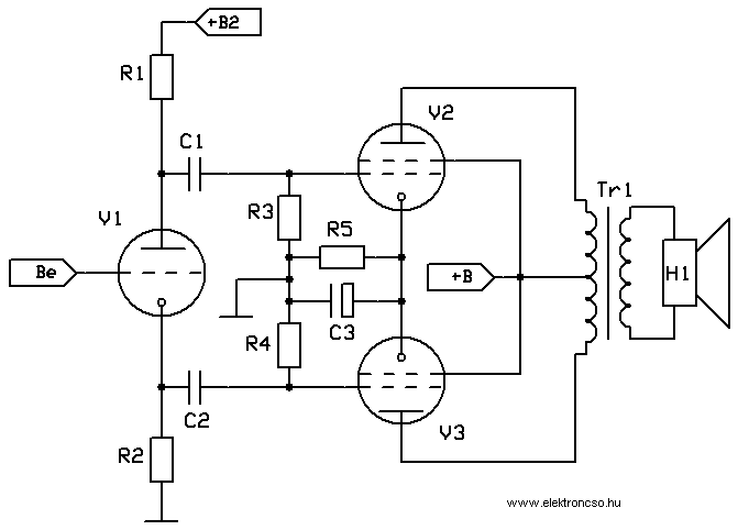
Nem boldogulok egy csöves erősítő fázisfordító fokozattal.Több csövet próbáltam ECC 83, 6H2P, . A feszültségek rendben vannak,
de a második trióda jele igen rossz.Valami tipp? mellékeltem a rajzot,és az ábrát.
2025, September 24 - 17:42
#1

Esetleg (csak próbaképpen) meg lehetne próbálni az R11-et kicserélni 1M-ról 100k vagy 220k értékűre. Az ilyen nagy értékű ellenállások, pláne ha van egy kis rácsáram pl. öreg cső miatt, tudnak furcsa dolgokat produkálni.
Ha ez nem hoz változást, a következő tippem: húzd ki a végcsöveket, és úgy mérj a rácskivezetésükön a foglalaton. Mit tapasztalsz?
0
szia: Selmer
A Zodiac többször utánépítve
Bálint
0
Kedves Kollégák!
Én kérek elnézést a sok, hibás rajzot vizionáló hsz miatt.
Olyan legalább 100 éve használt f.fordítóról van szó a hiba nem a rajzban van.
Nekem megépítve van a Lóska féle 10W-os triódás a '60-as évekbeli leírások alapján.
A rajzon az azt megelőző 18W-os kapcsolás, a 10W-os néhány eltérést tartalmaz, de a f.fordító ugyanaz.
1
Szia,
A rajz részben hibás, függetlenül attól hogy régen publikált. RT évkönyv és társai hemzsegtek a hibáktól.

Magát a kapcsolást számtalan márkában és típusban használják nem csak hangszer, gitár, stb. erősítőkben.
Íme két tipikus, szinte ipari szabvánnyá vált kapcsolás:
Az össz. katód ellenállás az úgynevezett rácslevezető ellenállások (1MOhm-ok) közös pontjától a GND -ig
jellemzően 10-20 kOhm között szokott lenni. Ennek egy osztáspontjára csatlakozik be a kimenő trafóról a
negatív visszacsatolás, valamint gitárerősítőknél ezen pontra csatlakozik a Presence szabályzó poti.
A nyitóban (is) szereplő rajzzal az a probléma hogy a gyári megoldáshoz képest kevésbé ad a két csőfélnek

azonosan korrekt módon előfeszültséget valamint az R11 révén egészen alacsony frekvenciákon vezérlést
is visz a bemenet felől a földelt rácsú fokozat rácsára. Megspóroltak egy szál ellenállást de minek...
Üdv. L.
0
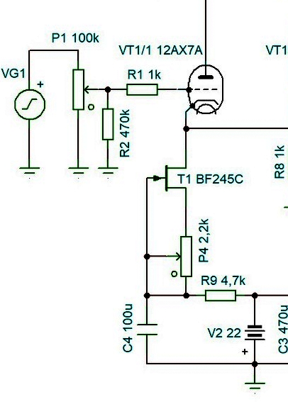
Szia!
Bemutatott kapcsolásod kicsit más, feszültségerősítő fokozat AC csatolása miatt, munkapont beállítása eltérő.
Másik rajz DC csatolt, ezért hiányzik néhány ellenállás, a két trióda rácsa +70-80V DC feszültségen van.
0
Szia,
Köszi a (ki)oktatást!
L.
0
Nem volt szándékom kioktatni, bocs! Csak magyarázni akartam az eltérést.., nehogy rajzod is hibásnak vélje valaki. Többen is rossz rajzot kiáltottak itt, pedig nem volt hiba a kapcsolásban. Ezért is próbáltam röviden leírni a működési elvüket.
0
Az tény hogy maga a kapcsolás sok évtizedes viszont a megelőző fokozattal való
DC csatolás szinte mindenre érzékennyé teszi. Az előző erősítő fokozat csövének
állapota/anódfeszültsége, a fázisfordító fokozat csövének állapota...
A P1 trimmer poti beiktatását feleslegesnek ítélem valamint figyelmen kívül hagyja
az elviekben is létrejövő aszimmetriát.
Csatolom egy rt-s cikksorozat ide vágó oldalait.
1
Trimmer szerintem is felesleges, DC csatolás is valós problémákat okozhat.
Szerintem ez a fázisfordító áramgenerátorral működik igazán jól.
Egyébként nincs olyan fázisfordító kapcsolás aminek csak előnye lenne.
ECC832 cső ad egy egyszerű megoldási lehetőséget, beállítást sem igényel.
Cső 83 fele nagyot erősít, 82 mögötte jó katodin fázisfordító, de kimeneti impedanciája eltérő, ezért megfejelve két katódkövetővel jól terhelhető szimmetrikus fázisfordított jelet produkál. Katódból sok minőségi tetróda kihajtható vele (KT88, 6055, EL34, 6L6, stb több változata) szerencsére bekötésük totál azonos, csareszabatos megfelelő nyug. áram beállítása után.
0
Szia!
Szerintem hibás a rajz.
R11 alsó vége az R12 és P1 leágazásának közös pontjára kellene csatlakozzon. Szükség van továbbá R11 párjára, mely a C12-rács közös pont és az előzőleg említett közös pont között van.
Így megfelelően beállnak a triódák munkapontjai.
István
1
2
Igen,de a Te rajzod más,az a katodin fázisfordító,mig ez a differenciál és az első cső anódon van a 180 fokos fordítás, a második trioda pedig a c12 által a földre zár.
0
Rajz jó! első tróda fázist fordít, mivel földelt katódos beállítás, második nem fordít fázist, földelt rács!
Egyetlen szépséghibája van, a földelt rácsú trióda pcit kisebbet erősít, kompenzálás nélkül nem lesz azonos amlitúdóju a két kimőfeszültség, ami PP esetén lényeges. Kis módosítással ez a kis hibája is javítható.
1
Jó az a rajz.
Ugyanez tranzisztorral. Az egyik rács kondenzátorral földön van, tehát oda nem jut váltó.
2
Szia.
A rajz ezer éves nagyon sok helyen találkoztam vele,Magyari Béla, Plachtovics György,RT 95-96-os évkönyv. Az R11 a két vezérlőrácsot köti össze, 1MOhmos. EF 86 előfok,ECC 83, nálam EL 34 végcső.
2
Szia!
Mint írják, C14 R14 , C13 R13 differenciáló tagot nézd meg.
0
Szia.
Új alkatrészek,a kondenzátor is,és az ellenállások is.Bár nem 1%-os ellenállások de jónak mondanám. Közvetlen az anódon mérek.
0
Közvetlenül az anódokon mérsz, vagy a végcsövek rácsain? Én valamelyik kondenzátor hibájára gondolok. Mérted a kondikat? C12, C14, C15.
1
Szia.
Közvetlen az anódon mérek,a kondenzátorok,és ellenállások is újak.
0
szia: ha a csövek jók, akkor a csőfoglalat érintkezése, forrasztása, vagy a környező alkatrészek valamelyike rossz
Meglévő, vagy most épített a készülék?
Össze kell hasonlítani a katód, rács és anódfeszültségeket
A potmétert is ellenőrizd, lineáris potméter van benne?
Bálint
0
Szia.
Új építés, a feszültségek rendben lennének, az anódokon a trimmerrel beállitható 2x 190 Volt, a katódon 95 Voltot mérek.
A csövek és az alkatrészek újak,a csőfoglalat nem azt még átvizsgálom.
Attila.
0
Meg van a hiba, a C12 220nF-os kondenzátor volt rossz,pedig új volt. Kicseréltem, most jó a négyszög,csak a nagyságuk nem egyforma.
Köszönöm,hogy segítettek.
2
A katódköri trimmerrel ugyan egyformára állíthatod az anódáramokat de ettől még a földelt rácsú fokozat
erősítése kisebb! A gyári kapcsolásokban ezt az eltérő nagyságú anód ellenállásokkal kompenzálják. (82 ill. 100kOhm.
1
Most két 100 kOhmos van a két anódon, a második triodáét gondoltam 120-ra cserélni.
0
szia: állíts a katódok közti potméteren, remélem, lineárist építettél be
Bálint
0
Szia. Lineáris, tudom állítani,de a földelt rácsos triódának kissebb a jele,nem lehet egy szintre hozni.
0
Második trióda anódellenállás értékének növelésével kiegyenlíthető az erősítés különbsége, de kimemeneti impedancia nem lesz szimmetrikus. Elegánsabb megoldás a katódellenállás (R12) helyett áramgenerátort alkalmazni. Nagy dinamikus ellenállása miatt nagyobb lesz a földelt rácsú fokozat erősítése, katódellenállás nem okoz veszteséget. Előnye még, áram pontosítható, fázisfordító fokozat torzítása minimalizálható, belőhető, akár más típusú csőre váltáskor is (4-10mA közötti beállítási lehetőség megfelelő). Kiürítéses MOSFET előnyősebb, kevesebb járulékos alkatrész miatt, de stab. IC is ok. Egyszerűen beépíthető az ellenállás helyére, állított segédpanelen, kis hütés szükséges.
Aki idegenkedik félvezető használatától, az csővel is megoldhaja, nagyobb fogyasztás és helyigénye is nagy, de ezzel is jelentős minőségi javulás érhető el.
0
Készülőben van egy másik,amiben IXCP10M45-s lesz majd,a másik egy DN2540 FET, és TL431 -es áramgenerátor, egy" Huye baby" erősítőben láttam,ott EL 84-es végcsővekkel. Az IXCP,-s panel még az elején van,egy kicsit tartok tőle,mert állítólag sok a hamisítvány,és az Aliexpressen vettem,kínai. Nem bírja a feszültséget.
0
TL431 párhuzamos stab. IC -vel kivitelezett áramgenerátort elfelejteném,(DN2540 is túlzás oda) helyett egyszerűbb, jobb megoldást alkalmaznék. 1db JFET magában előnyösebb lehetne , kis áram alacsony DC fesz miatt, kevesebb járulékos alkatrész felhasználásval jobb áramgenerátor készíthető abba a pozícióba!
0
Így van, de a negatív előfeszültségre is figyelni kell, a FET letörése alatt legyen. Célszerű a végcsövek rácselőfeszültségéhez használt negatív feszültségről megoldani. -25 ... -50 V a szokásos.
2
Szia,
Azért már benne vagytok az erdőben rendesen.
Az a "szép" az egészben hogy állítólag már
meg van a hiba forrása!
L.
1
Hát igen. Régen úgy tekintettem az elektroncsőre, mint valami őskövületre, a múlt század első feléből. Hiszen a tranzisztor ugyanazt tudja, kisebb méretben és kisebb fogyasztással. Az integrált áramkör meg még kisebb, még jobb.
Aztán valaki megkért, hogy építsek neki egy csöves előerősítőt lemezjátszóhoz, kész terv alapján. "Ennek nincs ki a négy kereke, de ha megfizeti..." - gondoltam. Aztán meghallgattam a készterméket, és azóta magamnak is csak csöves készüléket építek. Mert végül is a cél a zene.
2
Igen,nálam ez már nosztalgia.Én még a csöves korszakban kezdtem a szervizben,( Duna tv, Terta, EAG stb.) Majd jöttek a tranzisztorok,az IC-k, a csövek feledésbe merültek. Csengett a gitár a BEAG 782/A,és HX 301-es hangszórón. Most látom,hogy akár több tízezer forintba kerül egyik másik elektroncső.( KT 88,6550). Elgondolkodtató,hogy ha ennyi pénzt kifizetnek,egy elektroncsőért, és akár több milliót egy kész erősítőért, ( McIntosh stb.) akkor mégis csak van létjogosultsága az elektroncsőnek,kombinálva a legújabb technikával.Bocsánat, tudom ez már nem a fázisfordítás,de talán elnézik nekem.
1
"Most látom,hogy akár több tízezer forintba kerül egyik másik elektroncső.( KT 88,6550). Elgondolkodtató,hogy ha ennyi pénzt kifizetnek,egy elektroncsőért, és akár több milliót egy kész erősítőért, ( McIntosh stb.) akkor mégis csak van létjogosultsága az elektroncsőnek,kombinálva a legújabb technikával.Bocsánat, tudom ez már nem a fázisfordítás,de talán elnézik nekem."
Ezek a tetródák nagyon jók , én is használom, amikor vettem még olcsóbb volt 56 ezer négy db.
Fiamnak készítettem távos végfokot, még "nyúzza" ,kb 4-6 éve, még jók
2
Van a csöves erősítő és van a hibrid.
Tisztán csővel is lehet és tudtak jó és egyben nagy presztizsű erősítőket gyártani.
Egy példa az Audio Research-tól:
https://www.arcdb.ws/model/DUAL50
1
"Azért már benne vagytok az erdőben rendesen.
Az a "szép" az egészben hogy állítólag már
meg van a hiba forrása!"
Nos.., folytatjuk?
Így igaz! Szerinted melyik fokozatban és mennyi félvezető használata következtéven nevezhetünk hibridnek egy végfokot? Későbbiekben ARC is keverte a csöveseit félvezetőkkel...
0
Ha már offtopic:
Attól, hogy egy elektroncsöves erősítőben félvezetők is vannak, az még nem hibrid. Mint az eredeti posztban is szerepel, lehet benne pl. félvezetős áramgenerátor. Vagy a tápegységben lehet sziliciumdiódás egyenirányító. Lehet zener-diódás stabilizálása a segédrácsfeszültségnek pentóda esetén.
Attól lesz hibrid, hogy van benne félvezetős erősítő fokozat. Lehet pl. az eleje tranzisztoros/FET-es, analóg integrált áramkörös, a vége csöves trafóval vagy anélkül. De elképzelhető fordítva is: csöves bemenet, transisztoros vagy teljesítmény-FET-es kimenet.
2
Későbbiekben......
Igen, azt nevezik hibrid erősítőnek.
Nincs szándékomban folytatni csak teszek egy szerintem mások tapasztalatával egyező megállapítást.
Itt az ET-n sokan, főleg az idősebb korosztály szeret vég nélküli, a legtöbbször már offtopiknak számító
"beszélgetésbe" terelni az aktuális témát. Ennek bizonyára személyes kapcsolatok hiánya is az oka lehet.
Itt is már több bejegyzésnek is a "Ki mit épített" (HE-n egy létező) topikban volna a helye.
Ha van rá igény, akár nyithatok is egy ilyet.
L.
0
Már kiléptem,bocs.
0
szia: akkor be kellene írni a címbe MEGOLDVA
Bálint
0
Ez nagyon nem igaz itt, más topikokat nem olvastam!
Kérdésemre nem válaszoltál, de ez sem probléma!
0
Léteznek áramgemerátor diódák, én olyat használok ugyanerre a célra (1N5283 - 1N5314). Kisebb helyet foglal, mint egy ellenállás. Kettőt kötöttem párhuzamosan, hogy kijöjjön az áram. 100 V-ot bír, 25 V ajánlott.
0
Régebben én is próbálkoztam vele, mivel árama nem állítható, ezért a fokozat torzítása nem minimalizálható. Számora ezért jobban bevált FET, STAB IC, akár tranyós áramgenerátor is
0
Tudnál esetleg rajzot, én a DN 2540 szeretném majd, az IXCP-vel nem foglalkoztál,nincs vele tapasztalatod vele?
0
IXCP10M45 paraméterei jók, még nem próbáltam, szerintem jó lesz.
HB erősítő amit mutattál, összeollózott kapcsolás, működőképes, de ezt megtalálod sokkal jobb változatban is! DN2540 ott, negatív fesz párhuzamos stabbal nagyon alacsony értékre korlátozva, áramgenerátor hatását csökkentve ezzel, érthetettlen...? Helyette csatoltam egyszerűbb megoldást.
Ezek is használhatóak: https://www.chipcad.hu/hu/product/semiconductors-microchip-supertex-mosf...
https://www.chipcad.hu/hu/product/promotions-microchip-akci/lr8n3-g--MIC... Nagyobb áramú fázisfordítokhoz, nem a HB hez!.
0