Szia!
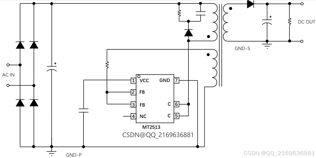
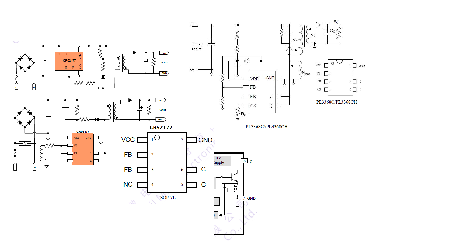
Én egy borotvában levô PL3368 helyett egy adapterben talalt MT2513-at tettem bele (hasonlo a te CR52177-hez) 1:1-be de nem muködik 12V helyett csak pulzál 1.8V, aztán félreraktam már 1 hónapja várja a sorát hogy belemélyedjek.. valószinu a Vcc-vel lesz gond kondenzator helyett MOhmos ellenállás.
Szia!
1 hónapja várja a sorát hogy belemélyedjek.. valószinu a Vcc-vel lesz gond kondenzator helyett MOhmos ellenállás.
De nem ahogy te gondolod,így van jól ahogy a rajzon linkelted.
Az 1 pin ről mindent le kell választani,csak a kondi marad a testen ,,,,kb.100nf 1 uf.>>>>ez az ic a tápot belülről állítja elő,a kondi ami marad csak szűrés.
A 2,,3 pin így mint a rajzon a trafóról egy 9762 =97.6kohm ellenállás>>>>beforrasztva 10 K-ohmot mérek>>>innen is le kell választani a többi cuccot ami most rajta van.
Ami még>>>a PL3368 nagyobb áramot tud
Szia!

Én egy borotvában levô PL3368 helyett egy adapterben talalt MT2513-at tettem bele (hasonlo a te CR52177-hez) 1:1-be de nem muködik 12V helyett csak pulzál 1.8V, aztán félreraktam már 1 hónapja várja a sorát hogy belemélyedjek.. valószinu a Vcc-vel lesz gond kondenzator helyett MOhmos ellenállás.
0
A Vcc vel is,,
Szia!
1 hónapja várja a sorát hogy belemélyedjek.. valószinu a Vcc-vel lesz gond kondenzator helyett MOhmos ellenállás.
De nem ahogy te gondolod,így van jól ahogy a rajzon linkelted.
Az 1 pin ről mindent le kell választani,csak a kondi marad a testen ,,,,kb.100nf 1 uf.>>>>ez az ic a tápot belülről állítja elő,a kondi ami marad csak szűrés.
A 2,,3 pin így mint a rajzon a trafóról egy 9762 =97.6kohm ellenállás>>>>beforrasztva 10 K-ohmot mérek>>>innen is le kell választani a többi cuccot ami most rajta van.
Ami még>>>a PL3368 nagyobb áramot tud
0